Menu
首页
文化活动
党建活动
普法活动
企业文化
组织风采
格瑞德访谈录
榜样先锋
组织结构
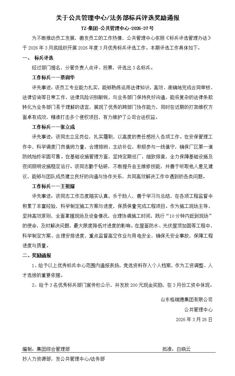
关于公共管理中心/法务部标兵评选奖励通报
发布日期 : 2026-03-26
文章来源 : 格瑞德
浏览量 : 次
上一新闻:
关于公共管理中心/法务部标兵评选奖励通报
下一新闻:
关于风电公司标兵评选的奖励通报
山东格瑞德集团有限公司版权所有 All Rights Reserved